中文版  |   院长信箱  |   部长信箱
新闻信息
首页» 新闻信息» 248cc永利集团5项主题案例成功结项 15个成果收录入库
 

248cc永利集团5项主题案例成功结项 15个成果收录入库

来源:   作者:张倩 苏美琼   发布日期:2025-10-11     浏览次数:

     

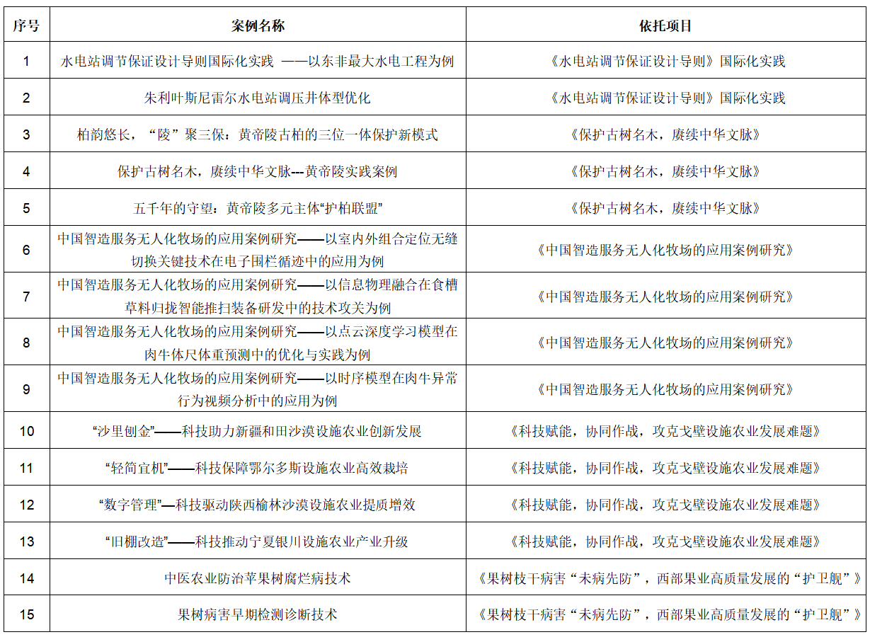
近日,教育部学位中心公布了2023年主题案例结项结果,248cc永利集团报送的5项主题案例准予结项。同时,“水电站调节保证设计导则国际化实践——以东非最大水电工程为例”、“朱利叶斯尼雷尔水电站调压井体型优化”、“柏韵悠长,‘陵’聚三保:黄帝陵古柏的三位一体保护新模式”等15个主题案例通过评审,将按程序收录至中国专业学位案例中心库,为全国专业学位研究生教育提供高质量的教学资源。

本次主题案例征集围绕“走出去”、“区域协调发展”、“中华传承”和“大国智造”四大国家战略主题展开。为进一步深入贯彻落实习近平总书记对哲学社会科学工作和研究生教育工作的系列重要指示精神,提升248cc永利集团案例建设的主体性、时代性、学理性、创新性,实现案例成果从“有”到“优”的质变飞跃,研究生院高度重视主题案例建设工作,积极组织校内外专家团队围绕主题案例开展多轮次研讨与打磨,对案例的结构逻辑、内容深度、实践学术规范性及教学实用性等方面进行反复优化,确保每一项成果的高标准参评。

79c60b44-a029-47a5-bd0c-f5ae54cdc1f6.png

主题案例建设是推动专业学位研究生培养模式改革、强化实践教学的重要举措,对提升专业学位研究生创新能力、深化教育教学改革具有积极作用,也为推进学术学位与专业学位研究生教育分类发展、构建高质量人才培养体系提供了有力支撑。