各学院(所)及广大师生:
为落实《中共中央国务院关于实施乡村振兴战略的意见》和学校《服务乡村振兴实施方案(2020-2025)》(校党发〔2020〕17号)文件精神,鼓励广大研究生深入乡村振兴第一线,充分发挥新时代研究生在文化、设计、创意方面的新思潮和新观念,推动陕西省特色农产品品牌发展,助力农业产业发展,巩固脱贫攻坚成果,特举办首届研究生“特色农产品营销策划大赛”,现将有关事宜通知如下:
一、组织机构
本次大赛由248cc永利集团研究生院主办,经济管理学院承办,大赛设组委会和专家评审委员会,组委会具体负责活动的组织协调工作,专家评审委员会负责参赛项目的评审、成绩评定等工作。
二、参赛对象
本次大赛面向全校在校研究生,在校研究生以团队形式参与比赛。参赛队伍数量不限,每支队伍3-5人,可以跨学院、跨专业、跨班级组队。
三、大赛主题及内容
本届策划大赛以“我为品牌营销出‘点子’,助力陕西农产品品牌发展”为主题。重点围绕“洛川苹果”、“眉县猕猴桃”、“汉中仙毫”、“大荔冬枣”、“富平柿饼”、 “延川红枣”、“临潼石榴”、“洋县黑米”等农产品公用品牌为相关主题,撰写营销策划书,路演答辩等。
四、大赛安排
本次大赛分初赛和决赛两个阶段进行
评委将根据参赛队伍提交的匿名营销策划等资料进行评审,根据初赛得分排序确定进入决赛阶段队伍数量。进入决赛环节的团队需向组委会提交修改后的特色农产品营销策划书等资料进入决赛路演环节,进入决赛的队伍根据抽签确定答辩顺序,每支队伍通过现场PPT陈述各自提交的营销策划进行汇报,答辩评委现场打分并宣布比赛结果。
五、大赛报名
报名时间自本通知发布之日起截止10月30日,报名表发至邮箱:761970214@qq.com,联系人杨先亮。
团队报名应注意事项:
1. 由队长填写报名表并发送至邮箱,每队需指导教师1-2人,每位指导教师指导队伍不超过3队;
2. 团队报名填报时必须明确填写成员的排名,关系到后续的获奖证书排名和相关考核的认定,后续需要调整请及时向负责老师书面说明;
3. 报名完成后各组成员按“团队名称+姓名”实名加入“首届研究生特色农产品营销策划大赛”工作群(QQ群号码:762597124)。
六、作品提交与评分细则
1.作品提交
(1)署名营销策划书Word版,文件名按“营销策划书+学院专业+营销策划书名称”格式命名;
(2)匿名营销策划书Word版,文件名按“营销策划书+营销策划书名称”格式命名;
(3)答辩PPT,文件名按“团队名称+营销策划书名称”格式命名。
(4)作品提交时间,请在12月15日之前按照文件要求将相关资料压缩打包并命名(团队名称+营销策划书题目),提交到大赛组委会指定邮箱(761970214@qq.com);进入决赛的团队比赛时间定于2022年12月底进行,具体时间、地点另行通知。
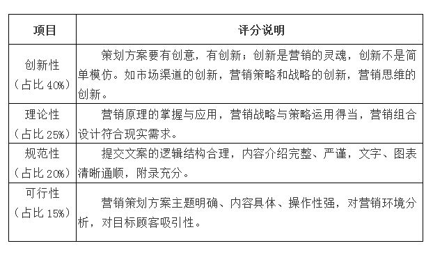
2.评分细则
项目评分参考标准

七、奖励办法
决赛设特等奖1个、一等奖5%,二等奖10%,三等奖15%、优秀奖20%。大赛还将设立最佳团队风采奖、最佳指导教师奖、最具潜力团队奖若干,并颁发获奖证书和奖品。
研究生院 经济管理学院
2022年10月10日